QuirkyCat Mod Pack


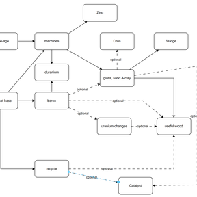
A mod pack containing: - QuirkyCat Base - QuirkyCat Machines - QuirkyCat Glass, Sand and Clay (and minerals) - QuirkyCat Boron - QuirkyCat Useful Wood - QuirkyCat Recycle - QuirkyCat Uranium Changes - QuirkyCat Duranium - QuirkyCat Sludge and (optional) salt water - QuirkyCat Ores - QuirkyCat Zinc - QuirkyCat Aluminium - QuirkyCat Catalyst - QuirkyCat Fermentation and Polymerisation - QuirkyCat Ash - pulveriser-reskin

Mod packs
17 days ago
2.0
780
Environment Mining Fluids Manufacturing Power
Owner:
QuirkyCat
Source:
N/A
Homepage:
https://discord.gg/5SubQkzQQv
License:
MIT
Created:
11 months ago
Latest Version:
1.0.8 (17 days ago)
Factorio version:
2.0
Downloaded by:
780 users

A mod pack containing:

  • QuirkyCat Base
  • QuirkyCat Machines
  • QuirkyCat Glass, Sand and Clay (and minerals)
  • QuirkyCat Boron
  • QuirkyCat Useful Wood
  • QuirkyCat Recycle
  • QuirkyCat Uranium Changes
  • QuirkyCat Duranium
  • QuirkyCat Sludge and (optional) salt water
  • QuirkyCat Ores
  • QuirkyCat Zinc
  • QuirkyCat Aluminium
  • QuirkyCat Catalyst
  • QuirkyCat Fermentation and Polymerisation
  • QuirkyCat Ash
  • pulveriser-reskin