QuirkyCat Base


A base mod used by other mods.

Internal
7 days ago
2.0
2.99K
Owner:
QuirkyCat
Source:
N/A
Homepage:
https://discord.gg/5SubQkzQQv
License:
MIT
Created:
11 months ago
Latest Version:
1.0.27 (7 days ago)
Factorio version:
2.0
Downloaded by:
2.99K users

A base mod used by other mods.
Contains items, categories, subgroups and settings.
Option to increase stack sizes of basic resources.

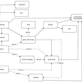
All QuirkyCat mods designed to work together:
- QuirkyCat Base
- QuirkyCat Machines
- QuirkyCat Glass
- QuirkyCat Boron
- QuirkyCat Useful Wood
- QuirkyCat Recycle
- QuirkyCat Uranium Changes
- QuirkyCat Duranium
- QuirkyCat Ores
- QuirkyCat Sludge
- QuirkyCat Aluminium
- QuirkyCat Fermenting and Polymerisation
- QuirkyCat Ash

Discord: https://discord.gg/5SubQkzQQv

Thanks to:
Some graphics from malcolmriley/unused-renders on GitHub
Brevven for borrowed code

Translation:
- Polish translation by S3BA
- Russian by VoiderMAX